当前位置:首页/新闻中心/公司要闻  文章详情
发布时间:2024-10-11 17:25来源:昆明市高速公路建设开发股份有限公司
昆明南连接线高速公路路域环境检查本年度连续三个季度进入红榜

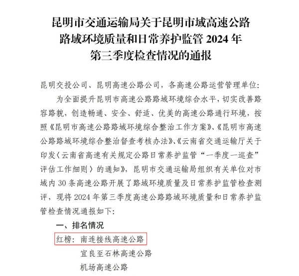
近日,根据昆明市交通运输局通报的《关于昆明市域高速公路路域环境质量和日常养护监管2024年第三季度检查情况的通报》,william威廉英国官网下属元朔公司负责运营管理的南连接线高速公路在2024年第三季度昆明市域高速公路路域环境检查中排名全市第一,进入红榜。这是南连接线高速公路本年度第三次在季度检查中进入红榜。

关于昆明市域高速公路路域环境质量和日常养护监管2024年第三季度检查情况的通报_00(1)

作为南连接线高速公路运营管理单位,元朔公司始终坚持路域环境管理工作在思想上不放松,在机制上保长效,采取“日常维护+集中整治”相结合的方式,不断在“常态化”“精细化”上下功夫,将路域环境治理工作抓在平常、严在经常、融入日常,着力推动路域环境由“干净整洁”向“美化优化”转变,确保路域环境整治提升任务不折不扣落到实处。2024年以来,元朔公司在做好日常养护工作的同时,积极完成了“第8届中国—南亚博览会暨第28届中国昆明进出口商品交易会”“2024中国产业转移发展对接活动”等重大活动期间保通任务,路域环境维护工作得到了上级单位的认可。为过往司乘人员提供了优质的通行环境。

004(1)

下一步,元朔公司将基于当前取得的成绩,在路域环境提升工作中不断总结经验、探索新方法、优化养护方案及安全防护措施,持续巩固提升昆明南连接线高速公路路域环境,打造更加安全、美观、舒适的高速公路通行环境。

005(1)

006(1)

45a7542a-5200-4a4a-90c6-36aa81fcd5fa(1)