当前位置:首页/信息公开/公示公告  文章详情
发布时间:2025-02-07 20:45来源:昆明市高速公路建设开发股份有限公司
昆明元朔建设发展有限公司选聘2025-2026年度物业服务单位项目(二次)招标公告

1.招标条件

昆明元朔建设发展有限公司选聘2025-2026年度物业服务单位项目(二次)已由昆明元朔建设发展有限公司批准实施,资金来自企业自筹,招标人为昆明元朔建设发展有限公司,招标代理机构为云南正邦项目管理咨询有限公司。现通过公开招标方式,择优选择昆明元朔建设发展有限公司2025-2026年度物业服务单位。

2.项目概况与招标范围

2.1项目名称:昆明元朔建设发展有限公司选聘2025-2026年度物业服务单位项目(二次)。

2.2招标范围:完成昆明元朔建设发展有限公司2025-2026年度物业服务工作,包括但不限于保洁服务工作、物业日常维修服务工作(包含电梯维护及年检)、食堂服务工作、驾驶员服务工作,具体以实际需求为准。

2.3服务期限:自合同签订之日起两年,合同一年一签,合同到期前,招标人对投标人的服务质量进行考核,若第一个年度内合同服务评价满足招标人要求的可续签第二年度服务。第一个年度若出现两次质量及服务评价达不到招标人要求的,招标人有权提前终止合同,重新选取服务单位。若因招标人上级单位或招标人自身整体业务规划原因或其他原因,需提前终止合同时,投标人配合招标人完成相应服务款项结算后,双方友好解除合作。

2.4质量要求:符合国家及行业规范,并满足招标人的要求。

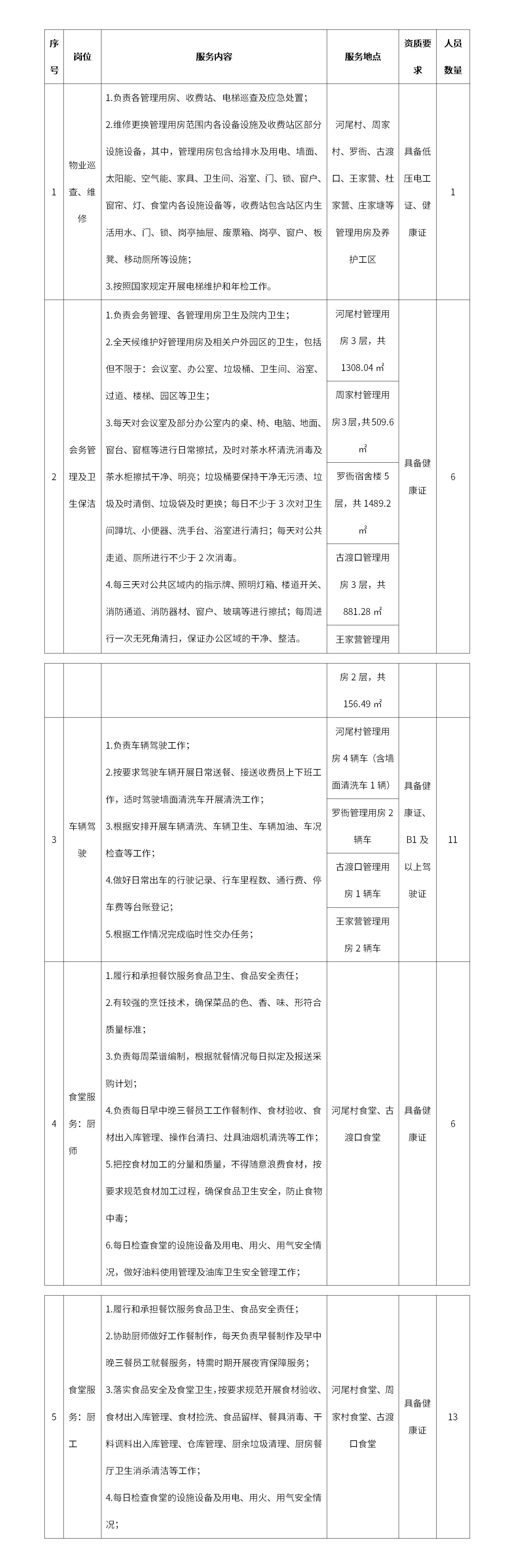
2.5物业服务内容及人员配置要求:

昆明元朔建设发展有限公司选聘2025-2026年度物业服务单位项目(二次)招标公告_01

3.投标人资格要求

3.1第一中标候选人的行贿犯罪档案信息查询,招标人等可以通过“中国裁判文书网”查询相关信息。

3.2资质要求:投标人必须是在中华人民共和国境内注册,具备独立法人资格的企事业单位或其他组织。

3.3财务要求:财务状况良好,提供近三年(2021-2023年)经审计的财务报表及审计报告(包括资产负债表、现金流量表、利润表等)。若公司成立满1年,但不满3年的,提供成立至今经审计的财务报表及审计报告;成立不足一年的企业,提供成立至今的财务报表。

3.4人员要求:

(1)项目负责人:1人,需为投标单位人员,提供劳动合同及社保证明;担任过1项物业服务的物业经理或负责人(提供证明材料,如物业服务合同或中标通知书或业主出具的盖章证明材料等,并体现姓名)。

(2)投标人需在投标文件中承诺投入本项目的物业服务的人员的数量、主要工作职责、持证情况、年龄等满足物业服务人员配置要求。

(3)若投标人委托代理人投标的,代理人须为本单位人员,同时提供社保缴纳证明。

3.5工资支付要求:需投标人在投标文件中承诺对投入本物业服务项目中的物业服务人员工资按时按量发放。

3.6信誉要求:(1)近三年(2021年1月1日起至今)不曾在任何服务合同中违约或被驱逐,或因自身原因而使任何服务合同被解除或因不良业绩被行业主管部门通报,并处于处罚期内;(2)投标人基本账户未处于被查封;财务未处于被接管状态;投标人未处于破产的状态;(3)没有正在受到取消投标资格的行政处罚;(4)无商业贿赂记录;(5)未被相关行业主管部门记不良行为记录;(6)在最近三年内没有骗取中标或严重违约或重大质量问题的,附证明材料或承诺书。(7)在 “中国执行信息公开网”未被列入“失信被执行人”名单;在“国家企业信用信息公示系统”未被列入严重违法失信企业名单(黑名单)及在“中国政府采购网”未被列入政府采购严重违法失信行为信息记录名单(提供声明函或相关网站截图)。

注:投标人事业单位法人或其他组织的,可不提供在“国家企业信用信息公示系统”未被列入严重违法失信企业名单(黑名单)的截图。

3.7单位负责人为同一人或者存在控股、管理关系的不同单位,不得同时参加本项目投标。

3.8本项目不允许有违法分包或转包。

3.9本次招标不接受联合体投标。

4.资格审查方式:资格后审。

5.招标文件的获取

凡有意参加投标者,请于2025年2月6日17时00分至2025年2月14日23时59分(北京时间,法定公休日、节假日除外)登录云南省公共资源交易信息网选择“昆明市”进入交易系统,凭企业数字证书(CA)登录进行确认并获取招标文件。未办理企业数字证书(CA)的企业需要按照云南省公共资源交易电子认证的要求,办理企业数字证书(CA),并在云南省公共资源交易中心完成注册通过后,获取招标文件。注:此为获取招标文件的唯一途径。

6.投标文件的递交及开标

6.1本次招标,招标人不组织进行现场踏勘,不召开投标预备会。

6.2投标文件递交的截止时间(投标截止时间,下同)为2025年2月28日09:00时。

6.3投标文件递交网址为云南省公共资源交易信息网选择“昆明市”进入交易系统,投标人须在投标截止时间前完成所有投标文件的上传,网上确认电子签名,并打印“上传投标文件回执”,投标截止时间前未完成投标文件传输的,视为撤回投标文件。

6.4本项目采用网上智能开标及远程解密。

网上智能开标及远程解密注意事项:

(1)投标人登录云南省公共资源交易信息网选择“昆明市”进入交易系统,按照《云南省公共资源交易电子化平台智能开标系统操作手册(适用投标人/供应商)》完成远程解密、查看开标一览表等相关操作。本项目解密时间为30分钟,若投标人未在规定时间完成解密,则视为撤销其投标文件,不再进入评标阶段。

(2)因开标系统、开标现场网络、设备及其他特殊原因,导致不能正常解密投标文件的,经核实和上报相关部门同意后,可再次下达网上解密指令来延长解密时间。

(3)开标过程中如有问题,可以在线提出异议,由代理机构给予对应的回复。在规定的统一提出异议时间内不提出异议的,则视为对开标结果无异议。

注:上传投标文件时加密使用的CA数字证书是开标时对投标文件进行解密的必要工具,否则将不能解密。因投标人自身原因导致所递交的投标文件无法解密、导入失败的,均视为其撤销投标文件,后果及责任由投标人自行承担。

6.5 技术支持:北京筑龙信息技术有限责任公司服务热线:010-86483801;云南龙瑞德耀信息科技有限公司数字证书运维服务24小时客服热线:400-6727-666,工作日联系电话:0871-65385613(工作时间:8:30-17:30)。

7.公告发布媒介

本次招标公告在中国招标投标公共服务平台、云南省公共资源交易信息网上发布。

8.联系方式

招标人:昆明元朔建设发展有限公司

地址:昆明市西山区边防路鲤鱼新村旁昆明元朔建设发展有限公司

联系人:赵工

联系电话:0871-64312020

 

代理机构:云南正邦项目管理咨询有限公司

地址:云南省昆明市五华区王筇路绿地云都会创海大厦1804、1805、1806号

联系人:周工、杨工

联系电话:0871-65013139

传真:0871-65013139